4008 000967
深耕布局,版图扩张!710公海寰宇环境中标河南汤阴县环卫服务项目
1316 2020.06.28
        2020年6月28日,710公海寰宇环境喜获河南省汤阴县城区环卫市场化特许经营项目的中标通知书。该项目是710公海寰宇环境落子河南的首个环卫一体化项目,我们将以此项目为契机,竭诚尽智为推进汤阴县环卫产业的升级发展贡献710公海寰宇环境力量。
 
河南省汤阴县城区环卫市场化特许经营项目(BOT)
        汤阴县位处中原腹地,隶属于河南省安阳市,是联合国地名专家组命名的“千年古县”,国家级新型工业化产业示范基地、农业产业化示范基地、食品安全示范县,中国食品工业协会评定的连续六届十二年“全国食品工业强县”、全国唯一“中国食品工业名县”。汤阴县凭借其文化底蕴深厚、区位交通优越、产业发展强劲、生态环境优美、服务环境优化等特点,在中原腾飞的发展宏图中异军突起、独领风骚。
        该项目主要为汤阴县产业集聚区京港澳高速以西部分(南起振兴大道,北至永通大道,西起铁东路,东至京港澳高速)和京港澳高速以东部分(南起阳光大道,北至人民路,西起京港澳高速,东至汤伏路)提供区域保洁服务。保洁面积3009607 ㎡,涉及公厕23座,垃圾中转站4座。

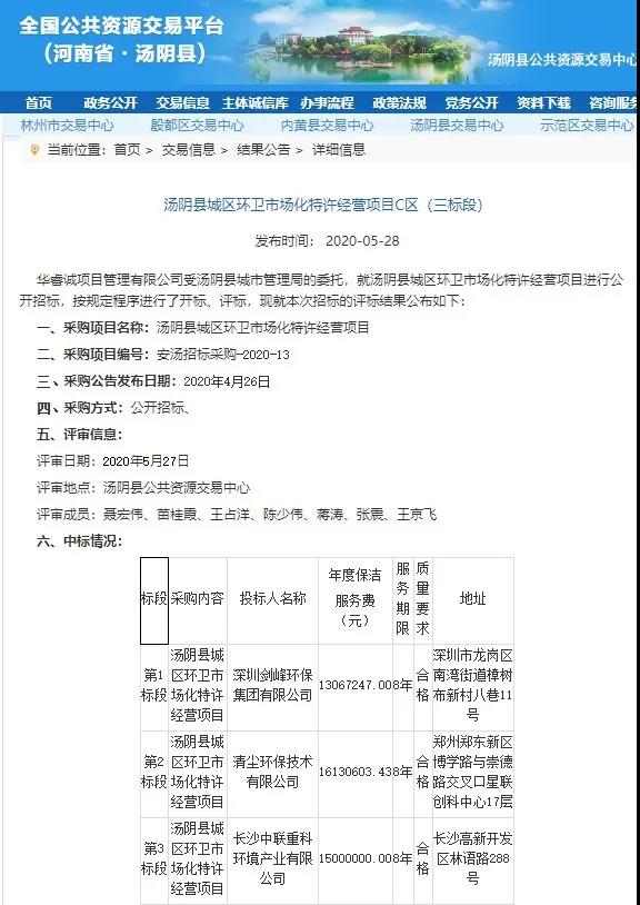
中标年化:15,000,000元
服务期限:8年
中标合同总额:120,000,000元
 
        该项目致力于在基础环卫一体化业务范畴的基础上,积极响应国家号召,采用“智能分类+管理分类”的模式,推广生活垃圾的源头分类。710公海寰宇环境将通过投放设备、车辆和配套建设,采用线上线下大力度宣传、定期开展定时定点收集活动、源头分类引导、分类投放指导、二次分拣、分类收集等多种手段,结合系统管理平台,达到垃圾减量效果。
        710公海寰宇环境将秉承“让世界更清洁,让未来更美好”的企业愿景,立足于中国环境治理全局,不断推出促进环境治理服务创新发展的新工艺、新模式,为中国环境保护与可持续发展保驾护航。